Inspirasi 49 Buku Skema Elektronika Gambar Minimalis, Skema Pcb
Poin pembahasan Inspirasi 49 Buku Skema Elektronika Gambar Minimalis, Skema Pcb adalah :
Inspirasi 49 Buku Skema Elektronika Gambar Minimalis, Skema Pcb. Dalam dunia skema pcb mungkin Anda pernah mendengar dengan yang namanya kumpulan skema pcb. Komponen dasar skema pcb beserta fungsi dan simbolnya yang harus kamu ketahui, Simak ulasan terkait skema pcb dengan artikel Inspirasi 49 Buku Skema Elektronika Gambar Minimalis, Skema Pcb berikut ini

Hobby Radio Elektronika Kumpulan Skema Elektronika Sumber : 3lektronika.blogspot.com

RANGKAIAN ELEKTRONIKA Sumber : mherimulyawan.blogspot.com

Download Buku Elektronika Dasar Universitas Gratis S I M Sumber : hanyasetengah.blogspot.com

Hobby Radio Elektronika Kumpulan Skema Elektronika Sumber : 3lektronika.blogspot.com

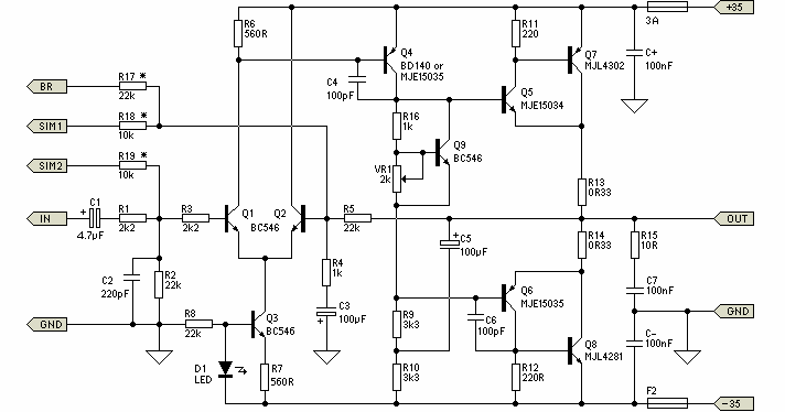
skema skema elektronika Skema power amplifier Sumber : skema-skema.blogspot.com

Buku Mahir Dan Terampil Belajar Elektronika Untuk Pemula Sumber : penerbitbukudeepublish.com

Skema Elektronika Sederhana dan Keterangannya Sumber : belajarelektronika.net

Buku Dasar Listrik dan Elektronika Penerbit Deepublish Sumber : penerbitbukudeepublish.com

E Book Elektronika Daya Full 21Choirul Sumber : 21choirul.blogspot.com
skema elektronik kreatif, skema elektronika unik, skema rangkaian elektronika kreatif, skema rangkaian elektronika led, rangkaian elektronika lengkap, rangkaian elektronika sederhana dan keterangannya, rangkaian elektronika sederhana dan komponennya, rangkaian elektronika sederhana beserta komponennya,

Download free Buku Teknik Elektronika Pdf letitbitwealth Sumber : letitbitwealth121.weebly.com

Jual Buku Elektronika Dasar Pengenalan Praktis oleh Hari Sumber : ebooks.gramedia.com

Jual Dasar Elektronika di lapak WIDYA ANANDA adhimasbhre Sumber : www.bukalapak.com

Jual 301 302 303 RANGKAIAN ELEKTRONIKA di lapak BUKU Sumber : www.bukalapak.com

Materi dan Buku Rangkaian Elektronika Analog Sumber : www.bjgp-rizal.com

Jual 301 302 303 RANGKAIAN ELEKTRONIKA di lapak BUKU Sumber : www.bukalapak.com
skema elektronik kreatif, skema elektronika unik, skema rangkaian elektronika kreatif, skema rangkaian elektronika led, rangkaian elektronika lengkap, rangkaian elektronika sederhana dan keterangannya, rangkaian elektronika sederhana dan komponennya, rangkaian elektronika sederhana beserta komponennya,
Inspirasi 49 Buku Skema Elektronika Gambar Minimalis, Skema Pcb. Dalam dunia skema pcb mungkin Anda pernah mendengar dengan yang namanya kumpulan skema pcb. Komponen dasar skema pcb beserta fungsi dan simbolnya yang harus kamu ketahui, Simak ulasan terkait skema pcb dengan artikel Inspirasi 49 Buku Skema Elektronika Gambar Minimalis, Skema Pcb berikut ini

Hobby Radio Elektronika Kumpulan Skema Elektronika Sumber : 3lektronika.blogspot.com
Gambar Skema Rangkaian Elektronika
Membahas seputar gambar skema rangkaian elektronika dan komponen
RANGKAIAN ELEKTRONIKA Sumber : mherimulyawan.blogspot.com
skema skema elektronika SKEMA TONE CONTROL
A M Huda Saya adalah pemuda lulusan MAN dan hobby dengan elektronika semenjak masih sekolah SLTP lalu belajar otodidak dari buku buku elektro yg aku beli dari toko lalu berani buka buka latihan reparasi milik sendiri sampai jadi korban Semoga ilmuku

Download Buku Elektronika Dasar Universitas Gratis S I M Sumber : hanyasetengah.blogspot.com
Jual KUMPULAN SKEMA ELEKTRONIKA TULUS KIT 1 2 Kota
Jual KUMPULAN SKEMA ELEKTRONIKA TULUS KIT 1 2 dengan harga Rp110 000 dari toko online jualan989 Kota Malang Cari produk Buku Keterampilan lainnya di Tokopedia Jual beli online aman dan nyaman hanya di Tokopedia

Hobby Radio Elektronika Kumpulan Skema Elektronika Sumber : 3lektronika.blogspot.com
Kumpulan Skema Elektronika Sederhana Lengkap
26 12 2020 Kumpulan Skema Elektronika Sederhana Lengkap Pada artikel artikel sebelumnya belajarelektronika net telah membahas informasi mengenai alat alat elektronika yang digunakan untuk praktek elektronika Dan pada kesempatan kali ini akan dibahas lebih detail mengenai skema rangkaian elektronika sederhana

skema skema elektronika Skema power amplifier Sumber : skema-skema.blogspot.com
skema skema elektronika
A M Huda Saya adalah pemuda lulusan MAN dan hobby dengan elektronika semenjak masih sekolah SLTP lalu belajar otodidak dari buku buku elektro yg aku beli dari toko lalu berani buka buka latihan reparasi milik sendiri sampai jadi korban Semoga ilmuku

Buku Mahir Dan Terampil Belajar Elektronika Untuk Pemula Sumber : penerbitbukudeepublish.com
Jual SKEMA TULUSKIT JILID 1 4 PROGRAM DESAIN PCB
Jual SKEMA TULUSKIT JILID 1 4 PROGRAM DESAIN PCB DATASHEET TRANSISTOR dengan harga Rp30 000 dari toko online wonglendah store Kab Kulon Progo Cari produk CD DVD Kosong lainnya di Tokopedia Jual beli online aman dan nyaman hanya di Tokopedia
Skema Elektronika Sederhana dan Keterangannya Sumber : belajarelektronika.net
Download Buku Elektronika Dasar PDF Gratis
25 12 2020 Download Buku Elektronika Dasar PDF Gratis Belajar elektronika tak harus melulu di sekolah ataupun di perguruan tinggi Sebenarnya anda bisa belajar sendiri tentang elektronika secara otodidak Saat ini sudah banyak sekali sumber belajar yang bisa anda gunakan untuk mengenal dunia elektronika lebih jauh

Buku Dasar Listrik dan Elektronika Penerbit Deepublish Sumber : penerbitbukudeepublish.com
DOWNLOAD EBOOK ELEKTRONIKA Kumpulan skema elektronika
elektronika dasar 1 sutrisno pdf komponen dasar elektronika dan fungsinya pdf download buku rangkaian elektronika ebook elektronika dasar 2 materi elektronika dasar kuliah elektronika teori dan penerapannya sutrisno pdf elektronika dasar 2 sutrisno pdf belajar elektronika

E Book Elektronika Daya Full 21Choirul Sumber : 21choirul.blogspot.com
Skema elektronika dasar INFO BLOGGER CANGA AN
skema elektronika dasar skema elektronika pengusir nyamuk skema elektronika pdf skema elektronika unik skema elektronika sederhana skema elektronika gratis skema elektronika power amplifier skema elektronika terbaru skema elektronika efek gitar skema elektronika power bank skema elektronika lengkap skema elektronika audio skema elektronika adaptor skema elektronika alarm skema
skema elektronik kreatif, skema elektronika unik, skema rangkaian elektronika kreatif, skema rangkaian elektronika led, rangkaian elektronika lengkap, rangkaian elektronika sederhana dan keterangannya, rangkaian elektronika sederhana dan komponennya, rangkaian elektronika sederhana beserta komponennya,
Download free Buku Teknik Elektronika Pdf letitbitwealth Sumber : letitbitwealth121.weebly.com

Jual Buku Elektronika Dasar Pengenalan Praktis oleh Hari Sumber : ebooks.gramedia.com

Jual Dasar Elektronika di lapak WIDYA ANANDA adhimasbhre Sumber : www.bukalapak.com

Jual 301 302 303 RANGKAIAN ELEKTRONIKA di lapak BUKU Sumber : www.bukalapak.com

Materi dan Buku Rangkaian Elektronika Analog Sumber : www.bjgp-rizal.com

Jual 301 302 303 RANGKAIAN ELEKTRONIKA di lapak BUKU Sumber : www.bukalapak.com
0 Comments